Structure

Print

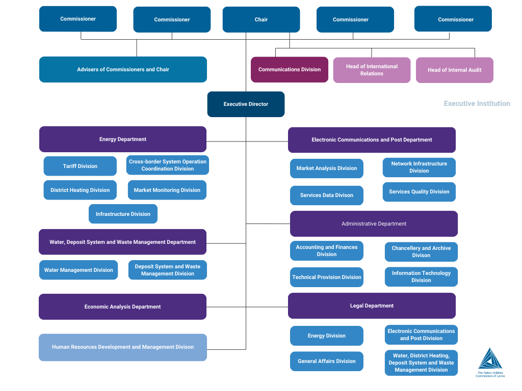
The Regulator’s structure is determined by the Law On Regulators of Public Utilities. In accordance with the Law, the Regulator consists of  the Board  which has a Chairman and four Board members and the executive institution which is subordinated to the Board.

The decision-making body of the Regulator is the Board. On the behalf of the Regulator it adopts decisions and issues administrative acts which are binding to specific providers and users of public services.

The Regulator’s organisational chart is determined by the Board. The Regulator’s executive institution performs the functions of its secretariat and experts in order to prepare issues and documents for Board meetings and implement the decisions adopted and administrative acts issued by the Board. The executive institution consists of structural units for each regulated sector and support structural units.